○湖西市建築物のエネルギー消費性能の向上等に関する法律取扱要領
令和3年6月7日
告示第124号
目次
第1章 総則(第1条・第2条)
第2章 建築主の基準適合義務(第3条―第7条)
第3章 建築物エネルギー消費性能向上計画の認定(第8条―第22条)
第4章 雑則(第23条)
附則
第1章 総則
(趣旨)
第1条 この要領は、建築物のエネルギー消費性能の向上等に関する法律(平成27年法律第53号。以下「法」という。)、建築物のエネルギー消費性能の向上等に関する法律施行令(平成28年政令第8号。第23条において「政令」という。)及び建築物のエネルギー消費性能の向上等に関する法律施行規則(平成28年国土交通省令第5号。以下「省令」という。)の施行に関し、必要な事項を定めるものとする。
(令7告示173・一部改正)
(用語の定義)
第2条 この要領において使用する用語は、法に定めるところによる。
第2章 建築主の基準適合義務
(令7告示173・改称)
(建築物エネルギー消費性能確保計画及び確認申請書等に添付する図書)
第3条 省令第3条第1項の規定により市長が必要と認める図書は次に掲げるものとする。
(1) 建築物エネルギー消費性能適合性判定等に係る手数料計算書(様式第1号)
(2) 委任状(代理者によって申請を行う場合に限る。)
2 省令第3条の表(い)の項中設計内容説明書は、設計内容説明書(様式第2号)によるものとする。
3 建築確認申請において、評価書等又はその写しを建築基準法(昭和25年法律第201号)第6条第4項の期間(同条第6項の規定によりその期間が延長された場合にあっては、当該延長後の期間)の末日の3日前までに確認申請書を提出した建築主事又は建築副主事(以下「建築主事等」という。)に提出することとし、提出できない場合又は提出が困難と見込まれる場合は、省エネ適判を受ける旨を記載し、申請者又は設計者が署名した書面(以下「宣言書(様式第3号)」という。)によるものとする。
(1) モデル建物法 省エネ基準工事監理報告書(モデル建物法)(様式第4号)
(2) 標準入力法 省エネ基準工事監理報告書(標準入力法)(様式第5号)
(3) モデル建物法(小規模版) 省エネ基準工事監理報告書(モデル建物法(小規模版))(様式第6号)
(4) 住宅仕様基準 省エネ基準工事監理報告書(仕様基準)(様式第7号)
(5) 標準計算 省エネ基準工事監理報告書(標準計算)(様式第8号)
(令7告示173・一部改正)
(基準適合命令等)
第4条 法第13条第1項の規定による命令は、建築物のエネルギー消費性能の向上等に関する法律第13条第1項の規定による命令書(様式第9号)により行うものとする。
2 法第13条第2項の規定による通知は、建築物のエネルギー消費性能の向上等に関する法律第13条第2項の規定による通知書(様式第10号)により行うものとする。
(令7告示173・一部改正)
(令7告示173・旧第7条繰上・一部改正)
(軽微な変更に関する証明書の交付)
第6条 省令第13条の規定により、建築物エネルギー消費性能確保計画の変更が省令第5条(省令第9条第2項において準用する場合を含む。)の軽微な変更に該当していることを証する書面の交付を求める者は、建築物エネルギー消費性能確保計画に係る軽微変更該当証明書交付申請書(様式第12号)による申請書の正本及び副本に、それぞれ次に掲げる図書のほか省令第3条第1項の表に掲げる図書(軽微な変更に係る部分に限る。)を添えて行うものとする。
(1) 第3条第1項第1号の建築物エネルギー消費性能適合性判定等に係る手数料計算書
(2) 委任状(代理者によって申請を行う場合に限る。)
(令7告示173・旧第8条繰上・一部改正)
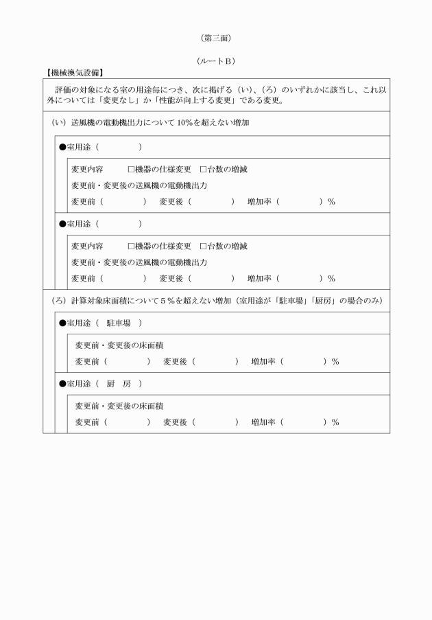
(軽微な変更)
第7条 省令第5条(省令第9条第2項において準用する場合を含む。)に規定する軽微な変更をした者は、湖西市建築基準法施行細則(平成20年湖西市規則第40号)第5条に規定する軽微な変更届出書に、建築物エネルギー消費性能確保計画等に係る軽微な変更説明書(様式第14号)及び省令第3条第1項の表に掲げる図書(軽微な変更に係る部分に限る。)を添え、当該対象建築物の建築基準法第7条第4項又は同法第18条第21項の検査を行う建築主事等に提出するものとする。
(令7告示173・旧第9条繰上・一部改正)
第3章 建築物エネルギー消費性能向上計画の認定
(令7告示173・旧第4章繰上)
(市長が定める機関が交付した書面とみなす書面)
第8条 湖西市手数料徴収条例(昭和42年湖西市条例第22号)別表第3の27の項、28の項及び30の項の市長が定める機関が交付した法第30条第1項第1号に掲げる基準に適合することを証する書面は、次に掲げるいずれかのものとする。
(1) 登録建築物エネルギー消費性能判定機関等による技術的審査適合証等
(2) BELS評価書(認定基準に適合する評価の場合に限る。)の写し
(3) 住宅の品質確保の促進等に関する法律(平成11年法律第81号。第30条第6号において「住宅品質確保法」という。)第6条第1項に規定する設計住宅性能評価書(日本住宅性能表示基準(平成13年国土交通省告示第1346号)に基づく断熱等性能等級5及び一次エネルギー消費量等級6に適合している場合に限る。)の写し
(令5告示56・一部改正、令7告示173・旧第15条繰上・一部改正)
(所管行政庁が必要と認める図書)
第9条 建築物エネルギー消費性能向上計画の認定又は建築物エネルギー消費性能向上計画の変更の認定の申請において、省令第20条第1項の規定により市長が必要と認める図書は、次に掲げるものとする。
(1) 建築物エネルギー消費性能向上計画認定等に係る手数料計算書(様式第15号)
(2) 委任状(代理者によって申請を行う場合に限る。)
2 省令第20条の表(い)の項中設計内容説明書は、第3条第2項の設計内容説明書によるものとする。
(令7告示173・旧第16条繰上・一部改正)
(図書の添付を省略することができる書類)
第10条 省令第20条第3項(省令第27条において準用する場合を含む。)の規定により市長が不要と認める図書は、省令第20条第1項の表に掲げる図書のうち、第8条各号の書面に係る部分とする。
(令7告示173・旧第17条繰上・一部改正)
(建築物エネルギー消費性能向上計画の認定等の申請に併せて、計画が建築基準関係規定に適合するかどうかの審査を受けるよう申し出る場合の添付図書)
第11条 建築基準法第6条の3第1項の構造計算適合性判定を要する建築物に係る法第30条第2項(法第31条第2項において準用する場合を含む。)の規定による申出は、建築基準法第6条の3第7項の適合性判定通知書又はその写しを添えて行うものとする。
(令7告示173・旧第18条繰上・一部改正)
(建築物エネルギー消費性能向上計画の通知)
第12条 法第30条第3項(法第31条第2項において準用する場合を含む。)の規定による建築主事等への計画の通知は、建築物エネルギー消費性能の向上等に関する法律第30条第3項の規定による計画の通知書(様式第16号)により行うものとする。
(令7告示173・旧第19条繰上・一部改正)
(1) 建築物エネルギー消費性能向上計画が基準に適合しないと認める場合又は認定できない場合 建築物エネルギー消費性能向上計画不認定通知書(様式第17号)
(2) 建築物エネルギー消費性能向上計画の変更が基準に適合しないと認める場合又は認定できない場合 建築物エネルギー消費性能向上計画変更不認定通知書(様式第18号)
(令7告示173・旧第20条繰上・一部改正)
(認定建築主に対する報告の徴収)
第14条 法第32条の規定による認定建築主に対する建築物エネルギー消費性能向上計画に基づくエネルギー消費性能の向上のための建築物の新築等の状況についての報告の請求は、建築物エネルギー消費性能向上計画に基づくエネルギー消費性能の向上のための建築物の新築等の状況に関する報告請求書(様式第19号)により行うものとする。
(令7告示173・旧第21条繰上・一部改正)
(認定建築主に対する改善命令)
第15条 法第33条の規定による認定建築主に対する改善命令は、改善命令書(様式第21号)により行うものとする。
(令7告示173・旧第22条繰上・一部改正)
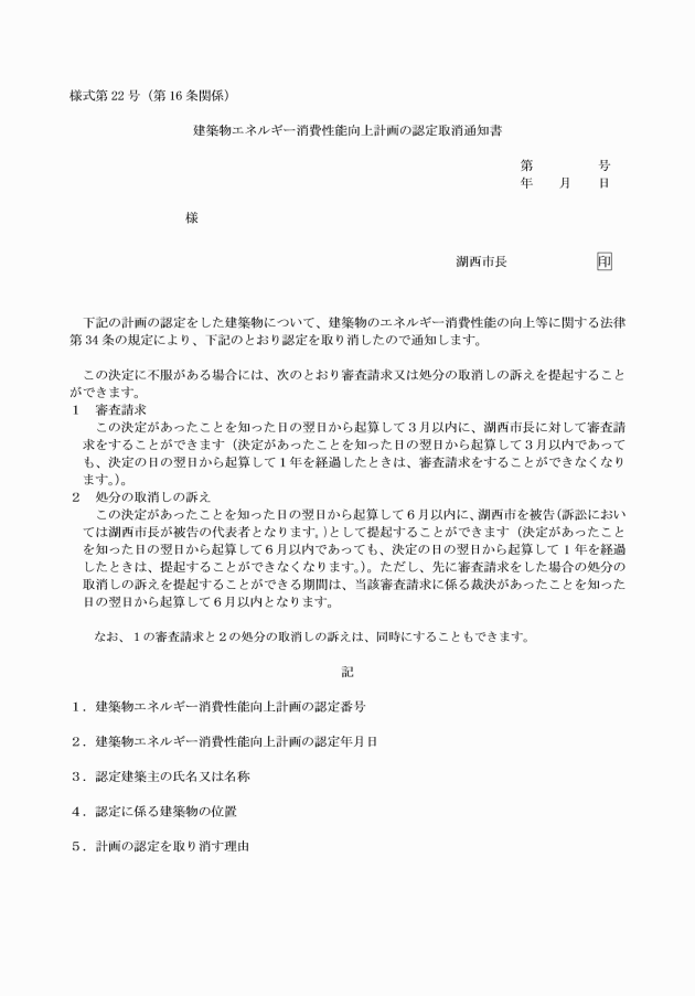
(認定の取消し)
第16条 法第34条の規定により認定を取り消す場合は、建築物エネルギー消費性能向上計画の認定取消通知書(様式第22号)により行うものとする。
2 前項により認定を取り消された場合にあっては、認定建築主は、法第35条第1項の規定による認定の通知書を市長に返却するものとする。
(令7告示173・旧第23条繰上・一部改正)
(認定申請の取下げ)
第17条 申請者が建築物エネルギー消費性能向上計画の認定又は建築物エネルギー消費性能向上計画の変更の認定を受ける前に申請を取り下げようとする場合は、建築物エネルギー消費性能向上計画の認定申請取下げ申出書(様式第23号)の正本及び副本を提出しなければならない。
2 前項の認定申請取下げ申請書を受理した場合にあっては、市長は認定申請取下げ申請書の副本に、認定に係る申請書の副本及びその添付図書を添えて返却するものとする。ただし、申請書の正本及びその添付図書は返却しないものとする。
(令7告示173・旧第24条繰上・一部改正)
(軽微な変更に関する証明書の交付)
第18条 省令第28条の規定により、建築物エネルギー消費性能向上計画の変更が省令第25条に掲げる軽微な変更に該当していることを証する書面の交付を求める者は、建築物エネルギー消費性能向上計画に係る軽微変更該当証明書交付申請書(様式第24号)の正本及び副本に、代理者によって申請を行う場合にあっては委任状その他省令第20条第1項の表に掲げる図書(軽微な変更に係る部分に限る。)を添えて行うものとする。
(令7告示173・旧第25条繰上・一部改正)
(軽微な変更)
第19条 建築物エネルギー消費性能向上計画の認定又は建築物エネルギー消費性能向上計画の変更の認定を受けた者は、省令第25条の規定による軽微な変更をする場合にあっては、建築物エネルギー消費性能確保計画等に係る軽微な変更説明書に、省令第20条第1項の表に掲げる図書(軽微な変更に係る部分に限る。)を添えて市長に提出するものとする。
2 省令第8条ただし書の規定による同条第2号に定める書類の提出をした者であって、省令第25条に規定する軽微な変更をした者は、湖西市建築基準法施行細則第5条に規定する様式第2号による軽微な変更届に、第9条の建築物エネルギー消費性能確保計画等に係る軽微な変更説明書及び省令第20条第1項に規定する図書(軽微な変更に係る部分に限る。)を添え、当該対象建築物の建築基準法第7条第4項又は同法第18条第21項の検査を行う建築主事等に提出するものとする。
(令7告示173・旧第26条繰上・一部改正)
(建築物エネルギー消費性能向上計画に基づく建築物の新築等の工事をとりやめる旨の申出)
第20条 認定建築主は、建築物エネルギー消費性能向上計画に基づく建築物の新築等の工事を取りやめようとするときには、建築物エネルギー消費性能向上計画に基づく建築物の新築等の工事を取りやめる旨の申出書(様式第26号)に、省令第24条第2項に規定する通知書及び省令第27条において準用する省令第24条第2項に規定する通知書(法第31条第2項において準用する法第30条第1項の規定による変更の認定を受けたものに限る。変更の認定を複数回受けたものにあっては、その全ての通知書)を添えて、市長に申し出なければならない。
(令7告示173・旧第27条繰上・一部改正)
(1) 建築基準法第5条の6第4項の規定による工事監理者(以下「工事監理者」という。)を定めた場合 工事監理者が作成する建築物エネルギー消費性能向上計画に基づく建築物の新築等の工事が行われた旨の確認書(様式第27号)
(2) 工事監理者を定める必要がない場合 工事施工者(以下「工事施工者」という。)が作成する建築物エネルギー消費性能向上計画に基づく建築物の新築等の工事が行われた旨の確認書(様式第28号)
2 工事監理者又は工事施工者は、確認を行った部位ごとに1枚以上の工事写真(カラー写真とする。)を撮影し、建築物エネルギー消費性能向上計画に基づく建築物の新築等の工事が行われた旨の確認書の別添に整理し、併せて認定建築主に提出しなければならない。
(令7告示173・旧第28条繰上・一部改正)
(1) 工事監理者を定めた場合にあっては、建築物エネルギー消費性能向上計画に基づく建築物の新築等の工事完了報告書(様式第29号)
(2) 工事施工者の場合にあっては、建築物エネルギー消費性能向上計画に基づく建築物の新築等の工事完了報告書(様式第30号)
2 前項の場合において、添付する書類は次に掲げるものとする。
(2) 建築基準法第7条第5項、第7条の2第5項又は第18条第22項に規定する検査済証の写し(建築基準法第6条第1項、第6条の2第1項又は第18条第3項の規定による確認済証の交付を受けた場合に限る。)
(令7告示173・旧第29条繰上・一部改正)
第4章 雑則
(令7告示173・旧第6章繰上)
(審査等の事務分掌)
第23条 法、政令、省令及びこの取扱要領の規定による事務の取扱いは、建築物の規模により建築基準法令取扱規定(昭和49年静岡県訓令甲第2号)第2条第1項の規定による建築主事等が行う確認等の範囲に準じ行うものとする。
(令7告示173・旧第37条繰上・一部改正)
附則
この要領は、公布の日から施行する。
附則(令和5年3月20日告示第56号)
この要領は、公布の日から施行する。
附則(令和7年4月23日告示第173号)
この要領は、公布の日から施行する。
附則(令和7年8月1日告示第214号)
この要領は、公布の日から施行する。
(令7告示214・全改)


(令7告示173・一部改正)

(令7告示173・全改)

(令7告示173・追加)

(令7告示173・旧様式第4号繰下・一部改正)

(令7告示173・追加)

(令7告示173・追加)

(令7告示173・追加)


(令7告示173・追加)

(令7告示173・旧様式第6号繰下・一部改正)

(令7告示173・全改)

(令7告示173・一部改正)

(令7告示173・一部改正)

(令7告示173・全改)













(令7告示173・全改)

(令7告示173・旧様式第21号繰上・一部改正)

(令7告示173・旧様式第22号繰上・一部改正)

(令7告示173・旧様式第23号繰上・一部改正)

(令7告示173・旧様式第24号繰上・一部改正)

(令7告示173・旧様式第25号繰上・一部改正)

(令7告示173・旧様式第26号繰上・一部改正)

(令7告示173・旧様式第27号繰上・一部改正)

(令7告示173・旧様式第28号繰上・一部改正)

(令7告示173・旧様式第29号繰上・一部改正)

(令7告示173・旧様式第30号繰上・一部改正)

(令7告示173・旧様式第31号繰上・一部改正)

(令7告示173・旧様式第32号繰上・一部改正)


(令7告示173・旧様式第33号繰上・一部改正)


(令7告示173・旧様式第34号繰上・一部改正)

(令7告示173・旧様式第35号繰上・一部改正)
