○湖西市再生可能エネルギー発電設備等の適正な設置に関する条例施行規則○湖西市再生可能エネルギー発電設備の適正な設置に関する条例施行規則
令和4年3月30日
規則第12号
(趣旨)
第1条 この規則は、再生可能エネルギー発電設備の適正な設置に関する条例湖西市再生可能エネルギー発電設備等の適正な設置に関する条例(令和4年湖西市条例第8号令和4年湖西市条例第12号。以下「条例」という。)の施行に関し必要な事項を定めるものとする。
(令7規則52・一部改正)
(定義)
第2条 この規則において使用する用語の意義は、条例で使用する用語の例による。
(一体の事業区域と認定する範囲)
第3条 同一の事業者が、複数の土地で再生可能エネルギー発電事業を行う場合、当該土地が隣接し、又は近接しているときは、それらを一体の事業区域とみなす。この場合において、条例第8条第1号の発電出力第8条第1号若しくは第2号の発電出力又は同条第3号の蓄電容量の算定に当たっては、当該複数の土地に設置された発電設備の発電出力再生可能エネルギー発電設備等の発電出力又は蓄電容量を合計して算定するものとする。
2 事業者が次のいずれかに該当する場合は、同一の事業者とみなす。
(1) 複数の事業者が個人であって、2親等以内の関係にある場合
(2) 複数の事業者が法人又は団体であって、代表者が同一であり、又は構成する役員の半数以上が同一である場合
(3) 複数の事業者が送電設備を共同で使用する場合
(令7規則52・一部改正)
(説明会の実施)
第5条 条例第9条第1項の説明会の内容については、次に掲げる事項を地域住民等に対し説明するものとする。
(1) 事業区域の範囲
(2) 再生可能エネルギー発電事業の内容
(3) 再生可能エネルギー発電設備再生可能エネルギー発電設備等の設置に係る施工期間及び工事内容
(4) 再生可能エネルギー発電事業により自然環境及び生活環境に与える影響
(5) 前号の影響から自然環境及び生活環境を保全するための措置
(6) 前各号に掲げるもののほか、事業区域及び周辺地域における自然環境及び生活環境の実情に応じて、市長が必要と認める事項
(令7規則52・一部改正)
(地域住民等との協議)
第7条 条例第9条第4項の規定による協議は、意見書の提出のあった日から起算して14日以内に、当該意見書を提出した地域住民等に対し当該意見書に対する見解を示した書類(以下「見解書」という。)を事業者が提出することにより行うものとする。
2 事業者は、見解書を提出するときは、当該意見書を提出した地域住民等に対しその内容を説明し、当該地域住民等の理解を十分に得るように努めなければならない。
(1) 確約書(様式第2号)
(2) 事業計画書(様式第3号)
(3) 事業区域等状況調書(様式第4号)
(4) 地域住民等説明会報告書(様式第5号)
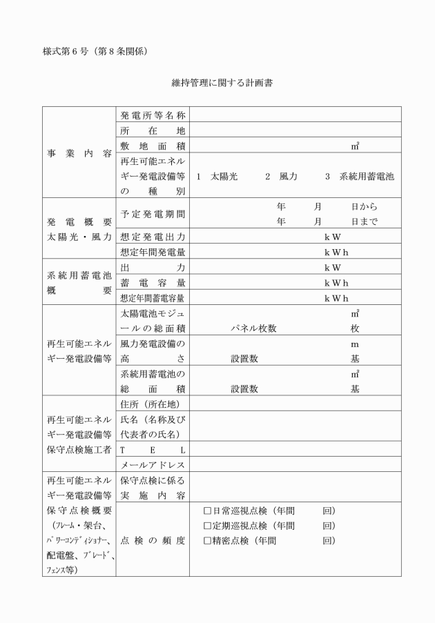
(5) 維持管理に関する計画書(様式第6号)
(6) 撤去及び処分に関する計画書(様式第7号)
(7) 意見書の写し(第6条の規定による意見書の提出があった場合に限る。)
(8) 見解書の写し(第6条の規定による意見書の提出があった場合に限る。)
(9) 協定書の写し(条例第9条第6項の規定による協定の締結があった場合に限る。)
(10)(9) 事業者の商業・法人登記の登記事項証明書の写し
(11)(10) 位置図及び案内図(縮尺:1/10000以上)
(12)(11) 現況平面図・縦断面図・横断面図及び現況写真
(13)(12) 敷地の求積図(縮尺:1/500)
(14)(13) 事業区域内の公図の写し
(15)(14) 事業区域内の土地の登記事項証明書の写し
(16)(15) 事業区域内の権利者との契約書の写し
(17)(16) 事業区域内の権利者一覧表(権利者の氏名又は名称並びに同意の有無)
(18)(17) 土地利用計画図
(19)(18) 排水計画平面図
(20)(19) 排水系統図(縮尺:1/1000)及び排水施設構造図
(21)(20) 発電施設の平面図・配置図
(22)(21) 他法令による許認可の写し(当該許認可を受けた場合に限る。)
(23)(22) 前各号に掲げるもののほか、市長が必要と認める書類
(1) 事業計画書(様式第3号)
(2) 事業区域等状況調書(様式第4号)
(3) 維持管理に関する計画書(様式第6号)
(4) 撤去及び処分に関する計画書(様式第7号)
(5) 位置図及び案内図(縮尺:1/10000以上)
(6) 土地利用状況図、配置図、縦横断面図及び写真
(7) 事業区域内の公図の写し
(8) 排水系統図(縮尺:1/1000)及び排水施設構造図
(9) 前各号に掲げるもののほか、市長が必要と認める書類
4 条例第10条第2項の軽微な変更とは、次に掲げるものをいう。
(1) 再生可能エネルギー発電事業の着手予定日の1年以内の変更(当初の着手予定日後に変更するものに限る。)
(2) 再生可能エネルギー発電設備の設置工事の完了予定日の1年以内の変更(当初の完了予定日前に変更するものに限る。)
(3) 太陽電池モジュールの総面積を減少する変更
(4) 再生可能エネルギー発電設備の高さを低くする変更
(5) 前各号に掲げるもののほか、市長が認めるもの
(令7規則52・一部改正)
2 条例第11条の軽微な変更とは、次に掲げるものをいう。
(1) 再生可能エネルギー発電事業の着手予定日の1年以内の変更(当初の着手予定日後に変更するものに限る。)
(2) 再生可能エネルギー発電設備等の設置工事の完了予定日の1年以内の変更(当初の完了予定日前に変更するものに限る。)
(3) 太陽電池モジュールの総面積を減少する変更
(4) 再生可能エネルギー発電設備等の高さを低くする変更
(5) 前各号に掲げるもののほか、市長が認めるもの
(令7規則52・一部改正)
(1) 再生可能エネルギー発電事業の計画が、国が定める基準(「事業計画策定ガイドライン(太陽光発電)」(平成29年3月資源エネルギー庁策定)、「太陽光発電の環境配慮ガイドライン」(令和2年3月環境省策定)及び「事業計画策定ガイドライン(風力発電)」(平成29年3月資源エネルギー庁策定))を遵守したものであること。
(2) 事業区域の境界部分については、植栽、塀又は柵その他工作物により、適切な遮蔽又は緩衝の措置が行われていること。
(3) 再生可能エネルギー発電事業の騒音については、事業区域の敷地境界部分において環境基準(平成10年環境庁告示第64号)で定める基準値以下であること。
(4) 事業区域の敷地境界線から半径10メートル以内に居住する者がいないこと。ただし、騒音規制法(昭和43年法律第98号)第2条第1項若しくは静岡県生活環境の保全等に関する条例(平成10年静岡県条例第44号)第50条に規定される特定施設を有する事業場に係るものである場合又は事業区域の敷地境界から半径10メートル以内に居住する者に書面にて了承を得ている場合は除く。
(5) 災害時に湖西市地域防災計画で掲げる緊急輸送路図に示された路線に影響がないこと。
(6)(2) 条例第10条第1項又は第2項の規定により届出をした者(当該届出をした者が法人である場合において、その役員(業務を執行する社員、取締役、執行役又はこれらの準ずる者をいい、相談役、顧問その他いかなる名称を有する者であるかを問わず、法人に対し業務を執行する社員、取締役、執行役又はこれらに準ずる者と同等以上の支配力を有するものと認められるものを含む。))又は当該届出に係る工事施工者が、湖西市暴力団排除条例(平成24年湖西市条例第34号)第2条第1項第3号第2条第3号に規定する暴力団員等(以下この号において「暴力団員等」という。又は同項第1号同条第1号に規定する暴力団若しくは暴力団員等と密接な関係を有する者でないこと。
(令7規則52・一部改正)
(関係書類の閲覧)
第11条 条例第13条の閲覧をさせる場合は、事業者は、あらかじめ、閲覧させる場所及び時間を定めて行わなければならない。
(標識の掲示)
第13条 条例第15条の規定による事項は、次に掲げるものとする。
(1) 再生可能エネルギー発電設備等の区分
(2) 再生可能エネルギー発電設備等の名称
(3) 設備ID(設備IDが付与されている場合に限る。)
(4) 再生可能エネルギー発電設備等の設置場所
(5) 再生可能エネルギー発電設備等の出力又は蓄電容量
(6) 事業者の氏名及び住所(法人その他の団体にあっては、その名称及び代表者の氏名並びに主たる事務所の所在地)
(7) 再生可能エネルギー発電設備等の保守点検を行う事業者の氏名(法人その他団体にあっては、その名称及び代表者の氏名)
(8) 緊急時の連絡先(事業者又は再生可能エネルギー発電設備等の保守点検を行う事業者の電話番号)
(9) 再生可能エネルギー発電設備等の運転開始年月日
(令7規則52・追加)
(完了の届出)
第14条第13条 条例第15条第1項第16条第1項の規定による届出は、再生可能エネルギー発電設備設置完了届再生可能エネルギー発電設備等設置完了届(様式第14号)により行うものとする。
(令7規則52・旧第13条繰下・一部改正)
(事業の承継)
第15条第14条 条例第16条第17条の規定による届出は、事業承継届出書(様式第15号)により行うものとする。
(令7規則52・旧第14条繰下・一部改正)
(維持管理に関する報告)
第16条第15条 条例第17条第1項第18条第1項の報告は、再生可能エネルギー発電設備等稼働状況報告書(様式第16号)により行うものとする。
2 条例第17条第2項第18条第2項の報告は、再生可能エネルギー発電設備等状況報告書(自然災害、人為的災害その他非常事態発生時)(様式第17号)により行うものとする。
(令7規則52・旧第15条繰下・一部改正)
(事業廃止の届出)
第17条第16条 条例第18条第1項第19条第1項の規定による届出は、再生可能エネルギー発電事業廃止届(様式第18号)により行うものとする。
(令7規則52・旧第16条繰下・一部改正)
(身分証明書)
第18条第17条 条例第19条第2項第20条第2項の証明書は、再生可能エネルギー発電設備立入調査員証再生可能エネルギー発電設備等立入調査員証(様式第19号)によるものとする。
(令7規則52・旧第17条繰下・一部改正)
(指導、助言又は公表)
第19条第18条 条例第20条第1項第21条第1項の指導及び助言は、再生可能エネルギー発電事業指導・助言通知書(様式第20号)により行うものとする。
2 条例第20条第2項の第21条第2項の規定による勧告は、再生可能エネルギー発電事業勧告書(様式第21号)により行うものとする。
(令7規則52・旧第18条繰下・一部改正)
(公表)
第20条第19条 条例第21条第1項の第22条第1項の規定による公表は、湖西市公告式条例(昭和30年湖西市条例第2号)に定める掲示場における掲示その他適当と認める方法により行うものとする。
(令7規則52・旧第19条繰下・一部改正)
(意見を述べる機会)
第21条第20条 条例第21条第2項第22条第2項の規定による意見を述べる機会の付与は、意見を述べる機会の付与通知書(様式第22号)によるものとする。
2 事業者は、条例第21条第2項第22条第2項の意見を述べる機会を与えられ、意見を述べるときは、公表に関する意見書(様式第23号)を市長に提出する方法により意見を述べるものとする。
(令7規則52・旧第20条繰下・一部改正)
(補則)
第22条第21条 この規則に定めるもののほか必要な事項は、別に定める。
(令7規則52・旧第21条繰下)
附則
この規則は、令和4年7月1日から施行する。
附則(令和7年12月23日規則第52号)
この規則は、令和8年4月1日から施行する。
別表(第4条関係)
(令7規則52・一部改正)
抑制区域 | 根拠法令等 |
地すべり防止区域 | 地すべり等防止法(昭和33年法律第30号)第3条第1項に規定する地すべり防止区域 |
急傾斜地崩壊危険区域 | 急傾斜地の崩壊による災害の防止に関する法律(昭和44年法律第57号)第3条第1項に規定する急傾斜地崩壊危険区域 |
砂防指定地 | 砂防法(明治30年法律第29号)第2条に規定される土地 |
土砂災害警戒区域及び土砂災害特別警戒区域 | 土砂災害警戒区域等における土砂災害防止対策の推進に関する法律(平成12年法律第57号)第7条第1項に規定する土砂災害警戒区域及び同法第9条第1項に規定する土砂災害特別警戒区域 |
自然公園区域 | 静岡県立自然公園条例(昭和36年静岡県条例第53号)第19条第1項に規定する特別地域 |
海岸保全区域 | 海岸法(昭和31年法律第101号)第3条第1項に規定する海岸保全区域 |
河川区域及び河川保全区域 | 河川法(昭和39年法律第167号)第6条第1項に規定する河川区域及び同法第54条第1項に規定する河川保全区域 |
地域森林計画の対象とする森林の区域及び保安林 | 森林法(昭和26年法律第249号)第5条第1項に規定する地域森林計画により定めた森林の区域及び同法第25条第1項に規定する保安林 |
農業振興地域内の農用地区域 (営農型太陽光発電事業を除く) | 農業振興地域の整備に関する法律(昭和44年法律第58号)第8条第2項第1号 |
鳥獣保護区 | 鳥獣の保護及び管理並びに狩猟の適正化に関する法律(平成14年法律第88号)第28条第1項に規定する鳥獣保護区 |
風致地区 | 都市計画法(昭和43年法律第100号)第8条第1項第7号に規定する風致地区 |
第一種低層住居専用地域 第二種低層住居専用地域 第一種中高層住居専用地域 第二種中高層住居専用地域 第一種住居地域 第二種住居地域 準住居地域 近隣商業地域 商業地域 | 都市計画法第8条第1項第1号に規定する第一種低層住居専用地域、第二種低層住居専用地域、第一種中高層住居専用地域、第二種中高層住居専用地域、第一種住居地域、第二種住居地域、準住居地域、近隣商業地域及び商業地域 |
指定大規模既存集落 | 都市計画法第34条第14号の規定に基づき指定を受けた区域 |
景観地区 | 景観法(平成16年法律第110号)第61条第1項に規定する景観地区 |
指定文化財の所在する区域 史跡名勝天然記念物の指定地 | 文化財保護法(昭和25年法律第214条)第27条第1項に規定する重要文化財及び同法第109条第1項に規定する史跡、名勝及び天然記念物 静岡県文化財保護条例(昭和36年静岡県条例第23号)第4条第1項に規定する静岡県指定有形文化財及び同条例第29条第1項に規定する静岡県指定史跡、静岡県指定名勝又は静岡県指定天然記念物 湖西市文化財保護条例(昭和52年湖西市条例第33号)第4条第1項に規定する湖西市指定有形文化財及び同条例第32条第1項に規定する湖西市指定史跡、湖西市指定名勝又は湖西市指定天然記念物 |
景観計画の区域及び景観地区 | 景観法(平成16年法律第110号)第8条第1項で定める景観計画の区域及び同法第61条第1項に規定する景観地区 |
指定文化財の所在する区域 史跡名勝天然記念物の指定地 | 文化財保護法(昭和25年法律第214号)第27条第1項に規定する重要文化財及び同法第109条第1項に規定する史跡、名勝及び天然記念物 静岡県文化財保護条例(昭和36年静岡県条例第23号)第4条第1項に規定する静岡県指定有形文化財及び同条例第29条第1項に規定する静岡県指定史跡、静岡県指定名勝又は静岡県指定天然記念物 湖西市文化財保護条例(昭和52年湖西市条例第33号)第4条第1項に規定する湖西市指定有形文化財及び同条例第32条第1項に規定する湖西市指定史跡、湖西市指定名勝又は湖西市指定天然記念物 |
抑制区域 | 根拠法令等 |
地すべり防止区域 | 地すべり等防止法(昭和33年法律第30号)第3条第1項に規定する地すべり防止区域 |
急傾斜地崩壊危険区域 | 急傾斜地の崩壊による災害の防止に関する法律(昭和44年法律第57号)第3条第1項に規定する急傾斜地崩壊危険区域 |
砂防指定地 | 砂防法(明治30年法律第29号)第2条に規定される土地 |
土砂災害警戒区域及び土砂災害特別警戒区域 | 土砂災害警戒区域等における土砂災害防止対策の推進に関する法律(平成12年法律第57号)第7条第1項に規定する土砂災害警戒区域及び同法第9条第1項に規定する土砂災害特別警戒区域 |
自然公園区域 | 静岡県立自然公園条例(昭和36年静岡県条例第53号)第19条第1項に規定する特別地域 |
海岸保全区域 | 海岸法(昭和31年法律第101号)第3条第1項に規定する海岸保全区域 |
河川区域及び河川保全区域 | 河川法(昭和39年法律第167号)第6条第1項に規定する河川区域及び同法第54条第1項に規定する河川保全区域 |
地域森林計画の対象とする森林の区域及び保安林 | 森林法(昭和26年法律第249号)第5条第1項に規定する地域森林計画により定めた森林の区域及び同法第25条第1項に規定する保安林 |
農業振興地域内の農用地区域 (営農型太陽光発電事業を除く) | 農業振興地域の整備に関する法律(昭和44年法律第58号)第8条第2項第1号 |
鳥獣保護区 | 鳥獣の保護及び管理並びに狩猟の適正化に関する法律(平成14年法律第88号)第28条第1項に規定する鳥獣保護区 |
風致地区 | 都市計画法(昭和43年法律第100号)第8条第1項第7号に規定する風致地区 |
第一種低層住居専用地域 第二種低層住居専用地域 第一種中高層住居専用地域 第二種中高層住居専用地域 第一種住居地域 第二種住居地域 準住居地域 近隣商業地域 商業地域 | 都市計画法第8条第1項第1号に規定する第一種低層住居専用地域、第二種低層住居専用地域、第一種中高層住居専用地域、第二種中高層住居専用地域、第一種住居地域、第二種住居地域、準住居地域、近隣商業地域及び商業地域 |
指定大規模既存集落 | 都市計画法第34条第14号の規定に基づき指定を受けた区域 |
景観地区 | 景観法(平成16年法律第110号)第61条第1項に規定する景観地区 |
指定文化財の所在する区域 史跡名勝天然記念物の指定地 | 文化財保護法(昭和25年法律第214条)第27条第1項に規定する重要文化財及び同法第109条第1項に規定する史跡、名勝及び天然記念物 静岡県文化財保護条例(昭和36年静岡県条例第23号)第4条第1項に規定する静岡県指定有形文化財及び同条例第29条第1項に規定する静岡県指定史跡、静岡県指定名勝又は静岡県指定天然記念物 湖西市文化財保護条例(昭和52年湖西市条例第33号)第4条第1項に規定する湖西市指定有形文化財及び同条例第32条第1項に規定する湖西市指定史跡、湖西市指定名勝又は湖西市指定天然記念物 |
(令7規則52・全改)


(令7規則52・全改)


(令7規則52・全改)






(令7規則52・全改)




(令7規則52・全改)


(令7規則52・全改)




(令7規則52・全改)


(令7規則52・全改)


(令7規則52・全改)


(令7規則52・全改)


(令7規則52・全改)


(令7規則52・全改)


(令7規則52・全改)


(令7規則52・全改)


(令7規則52・全改)


(令7規則52・全改)


(令7規則52・全改)


(令7規則52・全改)


(令7規則52・全改)


(令7規則52・全改)


(令7規則52・全改)


(令7規則52・一部改正)


(令7規則52・全改)

