○湖西市乳児等通園支援事業の認可等に関する規則
令和7年12月25日
規則第49号
(趣旨)
第1条 この規則は、児童福祉法(昭和22年法律第164号。以下「法」という。)、子ども・子育て支援法(平成24年法律第65号。以下「子子法」という。)、児童福祉法施行規則(昭和23年厚生省令第11号。以下「省令」という。)及び子ども・子育て支援法施行規則(平成26年内閣府令第44号。以下「府令」という。)に定めるもののほか、乳児等通園支援事業(法第6条の3第23項に規定する乳児等通園支援事業をいう。以下この条において同じ。)に係る法第34条の15第2項の市長の認可(以下「乳児等通園支援事業の認可」という。)、乳児等通園支援事業の認可に係る変更、質問、検査、勧告、命令、取消し及び乳児等通園支援事業の廃止又は休止(第7条において「事業の廃止又は休止」という。)、乳児等通園支援(子子法第7条第11項の乳児等通園支援をいう。)を行う者が乳児等支援給付費の支給に係る事業を行う者である旨の子子法第54条の2第1項の確認(以下「特定乳児等通園支援事業者の確認」という。)並びに特定乳児等通園支援事業者の確認の変更及び辞退(第9条において「乳児等通園支援事業の認可等」という。)に必要な事項を定めるものとする。
(認可等の申請)
第2条 乳児等通園支援事業の認可及び特定乳児等通園支援事業者の確認を受けようとする者は、あらかじめ市長に協議しなければならない。
3 府令第44条の2において準用する府令第39条第15号に規定する誓約書及び府令第44条の2において準用する府令第39条第16号に掲げる事項を記載した書類は、誓約書(兼役員等名簿)(様式第2号)とする。
(意見の聴取)
第3条 市長は、認可申請及び確認申請があったときは、その内容を審査し、乳児等通園支援事業の認可をし、及び特定乳児等通園支援事業者の確認に係る子子法第54条の2第2項の利用定員を定めようとするときは、法第34条の15第4項及び子子法第54条の2第3項の規定により、あらかじめ、湖西市子ども・子育て会議条例(平成25年湖西市条例第36号)に規定する会議の意見を聴くものとする。
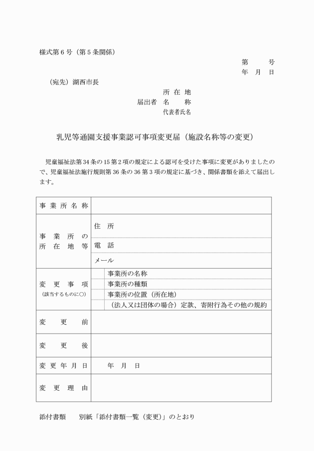
(1) 施設名称等の変更 乳児等通園支援事業認可変更届出書(施設名称等の変更)(様式第6号)
(2) 建物その他の設備の変更等 乳児等通園支援事業認可変更届出書(建物その他の設備の変更等)(様式第7号)
2 府令第44条の2において準用する府令第40条の申請書は、特定乳児等通園支援事業者確認変更申請書(利用定員の増加)(様式第8号)とする。
(1) 府令第44条の2において準用する府令第41条第1項の規定による届出 特定乳児等通園支援事業者確認変更届出書(利用定員の変更以外)(様式第9号)
(2) 府令第44条の2において準用する府令第41条第3項において準用する府令第34条の届出 特定乳児等通園支援事業者確認変更届出書(利用定員の減少)(様式第10号)
4 第2条第3項の規定は、府令第44条の2において準用する府令第41条第2項の誓約書について準用する。
(1) 法第34条の17第3項の規定による勧告 乳児等通園支援事業改善勧告書(様式第11号)
(2) 法第34条の17第3項の規定による命令 乳児等通園支援事業改善命令書(様式第12号)
(3) 法第34条の17第4項の規定による命令 乳児等通園支援事業制限(事業停止)命令書(様式第13号)
(事業の廃止又は休止等)
第7条 事業の廃止又は休止及び特定乳児等通園支援事業者の確認の辞退をしようとするときは、あらかじめ市長に協議しなければならない。
2 省令第36条の37第1項の承認の申請及び子子法第48条の規定による辞退の届出は、乳児等通園支援事業廃止(休止)申請書(兼)特定乳児等通園支援事業者確認辞退届出書(様式第14号)によるものとする。
(認可の取消し)
第8条 市長は、法第58条第2項の規定による乳児等通園支援事業の認可の取消しをしたときは、乳児等通園支援事業認可取消通知書(様式第17号)により、当該乳児等通園支援事業の認可の取消しをした者に通知するものとする。
(補則)
第9条 この規則に定めるもののほか、乳児等通園支援事業の認可等に関し必要な事項は、別に定める。
附則
1 この規則は、令和8年4月1日から施行する。



























